在黄金期货交易中,选择一款好用的交易软件至关重要,它能为投资者提供便捷、高效且安全的交易体验。以下为您介绍几款备受关注的黄金期货交易软件。
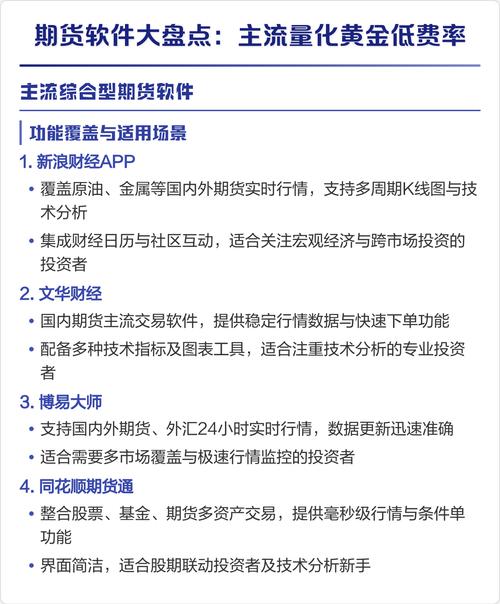
首先是文华财经。它是一款专业的金融交易软件,在期货市场拥有广泛的用户基础。其优势显著,界面设计简洁直观,即使是新手投资者也能快速上手。它提供了丰富的技术分析工具,涵盖了各种常见的技术指标和图表类型,如K线图、折线图等,投资者可以通过这些工具对黄金期货的走势进行深入分析。此外,文华财经还支持多平台使用,包括电脑端、手机端和平板端,方便投资者随时随地进行交易。不过,该软件部分高级功能需要付费使用。
博易大师也是一款知名的期货交易软件。它的数据更新速度快,能及时准确地反映黄金期货市场的行情变化。博易大师提供了强大的行情分析功能,投资者可以根据自己的需求自定义分析界面。同时,它还具备风险预警功能,当市场出现异常波动时,能及时提醒投资者,帮助投资者降低风险。但它的操作相对复杂一些,对于新手来说可能需要一定的时间来适应。
易盛极星是郑州易盛信息技术有限公司推出的一款交易软件。它具有高效的交易执行能力,能够确保投资者的交易指令快速准确地执行。易盛极星还提供了丰富的交易策略模板,投资者可以根据自己的投资风格选择合适的策略进行交易。此外恒银期货博易大师,该软件的稳定性较高,在交易高峰期也能保证系统的正常运行。然而,它的市场推广相对较少恒银期货博易大师,知名度可能不如前面两款软件。
为了让您更直观地了解这几款软件的特点,以下是一个简单的对比表格:
软件名称优势不足
文华财经
界面简洁,技术分析工具丰富,多平台支持
部分高级功能付费
博易大师

数据更新快,行情分析功能强,有风险预警
操作较复杂
易盛极星
交易执行高效,有交易策略模板,稳定性高
知名度相对较低
在选择黄金期货交易软件时,投资者应根据自己的实际需求和投资经验来综合考虑。如果您是新手投资者,可能更适合选择界面简单、容易上手的软件;如果您是有一定经验的投资者,则可以根据自己对分析功能和交易策略的需求来选择。同时黄金期货交易软件哪家强?文华财经、博易大师等为您介绍,还应关注软件的安全性和稳定性黄金期货交易软件哪家强?文华财经、博易大师等为您介绍,确保自己的交易资金和信息安全。
本文由AI算法生成,仅作参考,不涉投资建议,使用风险自担
