6月27日大商所发布通知!纯苯期货期权7月8日挂牌交易啦
6月27日,大商所发布纯苯期货和期权上市交易有关事项的通知,纯苯期货和期权将分别于2025年7月8日(周二)的9时和21时挂牌交易。上市纯苯期货期权,将进一步丰富化工产业风险管理“工具箱”,对赋能企业高质量发展、保障产业链安全稳定、提升我国纯苯价格影响力具有重要意义。
我们将推出新品种介绍系列文章,帮助投资者们了解纯苯期货期权。本期主要介绍纯苯基本知识及期货期权合约。
一、基本概况
1、简介
纯苯是一种最简单的单环芳香烃,化学式为C6H6,常温常压下为无色透明、易挥发、具有特殊芳香气味的液体。其沸点为80.1℃,熔点为5.5℃,液体密度为0.879 g/cm (20℃) ,并且易燃易爆,蒸气与空气混合可形成爆炸性混合物(爆炸极限1.3%~8.0%) ;纯苯难溶于水,易溶于乙醇、乙醚、丙酮等有机溶剂,本身也是常用工业溶剂 。
纯苯是石油化工的核心基础原料,与乙烯、丙烯并称“三烯三苯”,其产量和技术水平反映国家石化工业发展程度 。纯苯作为全球重要化工原料,终端产品覆盖塑料、合成纤维、橡胶、医药、农药、染料等领域。
2、分类
按照来源与生产工艺分为石油苯与焦化苯。石油苯为石油炼制副产物,纯度>99%,国家标准采用GB/T 3405-2025;焦化苯为煤焦化副产物6月27日大商所发布通知!纯苯期货期权7月8日挂牌交易啦,纯度一般
二、纯苯产业链
图1 .纯苯产业链图

来源:公开资料整理 新纪元期货研究
从上游来看,纯苯的炼制以原油路线为主导,以煤炭路线为补充。以原油为原料,通过常减压蒸馏工艺制取的为石油苯,在纯苯产量中约占比80%;以煤炭为原料,通过炼焦工艺制取的煤苯6月27日大商所发布通知!纯苯期货期权7月8日挂牌交易啦,在纯苯产量中占比约20%。
从中游来看,纯苯通过四大路径(三条原油路径、一条煤路径)转化为基础化学品,主要为苯乙烯、己内酰胺和苯酚。这三类产品占我国纯苯消费结构比重分别为42%、19%和16%。苯乙烯为核心枢纽,联动多条下游链。
从下游来看,苯乙烯生成聚苯乙烯(PS)、ABS、发泡聚苯乙烯(EPS)、UPR和合成橡胶,用于仪器外壳、汽车零件、纺织和造鞋等。己内酰胺生成尼龙6,可用于生产纺织服装、工程塑料等。苯酚生成双酚A和酚醛树脂,用于电子封装、涂料、工程机械和耐火阻燃材料等。
三、纯苯生产工艺
图2.纯苯生产流程图
来源:公开资料整理 新纪元期货研究
一是石油路线期货基础知识pdf,主要包括催化重整、乙烯裂解和甲苯歧化。催化重整工艺以石脑油为原料,在铂催化剂作用下,C -C 烃馏分经芳构化反应生成苯、甲苯、二甲苯(BTX)期货基础知识pdf,再通过芳烃抽提分离纯苯。催化重整工艺特点是甲苯和对二甲苯产量高,苯产量相对较低(占全球苯来源的38–40%),随着中国炼厂重整装置扩产推动该工艺产能不断增长。乙烯裂解工艺是指通过石脑油裂解制乙烯时副产裂解汽油,经两次催化加氢脱硫脱氮后,精馏分离出纯苯 ,但工艺局限是乙烷裂解路线部分增量转向乙烷路线,可能减少苯产量,工艺特点为苯产量与裂解原料相关(石脑油裂解苯收率高于乙烷裂解),占全球苯来源的29–30%。甲苯歧化工艺是甲苯在催化剂作用下发生歧化反应,一分子甲苯脱甲基生成苯,另一分子甲苯增甲基生成二甲苯,其特点是配套PX(对二甲苯)产能,苯产出比重逐步提升(中国大型炼化项目主要采用)。
二是煤化工路线,主要包括粗苯加氢精制和煤焦油抽提。粗苯加氢过程是焦化粗苯(煤焦化副产物)经预蒸馏分离轻组分(苯、甲苯),再经催化加氢脱硫、脱氮,最后萃取蒸馏得加氢苯,纯度可达99.95%,加氢工艺特点为可取代传统酸洗法(污染大、纯度低),成为煤制苯主流工艺。煤焦油抽提是煤焦化生成的焦油经蒸馏分离出粗苯,再通过酸洗或精制提纯,但纯度较低(<96%)。煤焦工艺局限性在于杂质多(含硫、氯等),已逐渐被加氢工艺替代。
四、纯苯期货合约

表1.大连商品交易所纯苯期货合约
6月27日,大商所发布关于纯苯期货上市交易有关事项的通知,首批上市交易合约为、、、。合约涨跌停板幅度为上一交易日结算价的7%,新合约上市首日涨跌停板幅度为挂牌基准价的14%。合约交易保证金水平为合约价值的8%。根据大商所公布的纯苯期货合约及业务细则的公告,纯苯期货存在以下特点:
1、交割单位
纯苯期货合约交易单位为每手30吨,纯苯期货的交割单位为30吨。
2、质量规定
大连商品交易所纯苯交割质量标准(F/DCE BZ001-2025)

3、交割方式
纯苯期货合约采用实物交割,适用期转现交割、滚动交割和一次性交割。纯苯标准仓单分为仓库标准仓单和厂库标准仓单。
4、标准仓单有效期
纯苯标准仓单在每个交割月份最后交割日前(含当日)应当进行标准仓单注销。
5、最低交易保证金
纯苯期货合约最低交易保证金标准为合约价值的5%。自进入交割月份前一个月第十五个交易日起,交易所将分时间段逐步提高该合约的交易保证金标准。交易所可以根据市场情况调整各合约交易保证金标准。
6、客户持仓限额(单边)
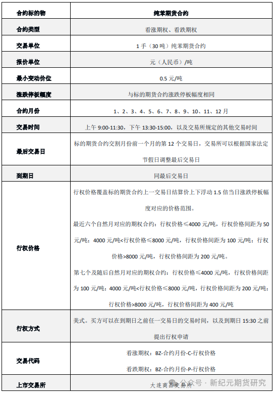
五、纯苯期权合约
表2.大连商品交易所纯苯期权合约

