6月28日广东全国交通一卡通票卡正式发行,一卡走遍全国不是梦
每到一座城市出差或者旅游
都要买一张新的公交卡
或者,
准备一大沓零钱?
现在只用一张卡就能走遍全国啦!
6月28日,
广东省全国交通一卡通票卡正式发行。
你只需要手持一张卡,
就可乘坐互联广东、互通全国的公交。
广东人“一卡在手、通行全国”的梦想
已然变成事实。

广州参考·广州日报记者黎旭阳 摄
今年广东将实现
全国交通一卡通互联互通应用
在全省21个地市的城市公交和地铁全覆盖,
广佛肇城轨,广佛地铁也将支持使用。
什么是全国交通一卡通?
全国交通一卡通是根据交通运输部互联互通的要求,依据统一技术标准而发行的IC卡,一卡通带有“交通联合”标识,适用于全国互联互通,印有交通联合标识的收费机使用。
本次发行的广东省全国交通一卡通票卡,采用了“部省双标融合”技术,兼容全国交通一卡通标准和岭南通标准,是一张“部省兼容卡”。

带有交通联合标识的岭南通卡。广州参考·广州日报记者黎旭阳 摄
也就是说,只要所到的城市地区已经加入了互联互通系统,你就可以刷这张卡乘坐当地的公交,升级后还可乘坐地铁、乘船,甚至在其它公共交通领域使用。

哪些公交车可以使用一卡通卡?
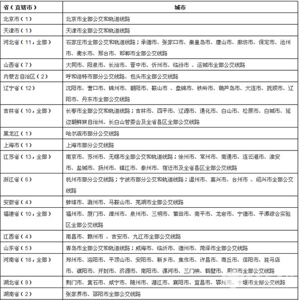
目前,全国交通一卡通已可在广东省内广州、深圳、珠海、韶关、河源、惠州、汕尾、东莞、江门、湛江、肇庆等14个地市使用。
可用一卡通的公交车上贴有红绿双色、写着“交通联合”四字的标志。目前,这种公交车的数量还在增加中,争取在今年内实现车载终端覆盖全国交通一卡通目标。

全国超200城市可通用
此卡不仅可以在广东省内使用,还能在省外已开通全国交通一卡通的城市使用。
截至目前,全国已有包括北京、天津、石家庄、广州在内的超过200个城市初步实现交通一卡通互联互通。今后拿着这一张卡就能在多个城市坐地铁和公交了,省去了找零钱和排队购票的时间,非常方便。

现有的岭南通要换卡吗?
在全国交通一卡通没有完成全面改造之前,“部省兼容卡”在广东省内使用范围与现有岭南通卡应用范围一致。
现阶段已完成全国交通一卡通应用改造的终端可同时接受全国交通一卡通卡和岭南通卡刷卡支付,车身和终端会同时张贴“交通联合”和“岭南通”标识。
现有的岭南通持卡用户招商信用卡有带羊城通功能吗,以及升级为岭南通功能的羊城通卡,如不需要出省使用的,无需换卡或重新买卡。

广州参考·广州日报记者黎旭阳 摄
年内实现全省公交地铁全覆盖
今年3月,广东省交通运输厅印发了《广东省2018年推进全国交通一卡通互联互通工作方案》,提出2018年实现全国交通一卡通互联互通应用在全省全覆盖。
广东省交通运输厅副厅长王富民表示,今年年底前,广东将实现全国交通一卡通互联互通应用在全省21个地市的城市公交和地铁全覆盖6月28日广东全国交通一卡通票卡正式发行,一卡走遍全国不是梦,全省各地全面发行全国交通一卡通标准票卡。
他表示,2018年年底前6月28日广东全国交通一卡通票卡正式发行,一卡走遍全国不是梦,广东省计划发行超过10万张卡,同时将研究在用卡和新卡的置换方案,预计2018年以后每年票卡发行增量至少在1000万张,逐步实现省内全国交通一卡通标准卡的全面发行和使用。
未来粤港澳也将一卡通行
未来,广东将加快推进现代化交通一卡通运营服务体系建设,推进全国交通一卡通在地铁及城际轨道、县区及农村客运的覆盖和普及,推进全国交通一卡通在广东省的全面推广应用,为老百姓提供“一卡通行”的便捷出行服务。
未来,岭南通还将走进港珠澳大桥珠海口岸招商信用卡有带羊城通功能吗,为三地居民带来无缝换乘体验。
岭南通将在港珠澳大桥珠海口岸投放岭南通充值售卡设备,使三地居民可以便利购买并充值“岭南通·八达通”、“岭南通·澳门通”,过境之后使用卡片即可无缝换乘当天公共交通工具。
后续,还将探索将三地联程车票写入岭南通空发卡,并直接在闸机上验票通行,真正实现“一卡通行”。
