第1章 私募股权1.1 私募股权投资基金基本概述1.1.1 私募股权投资基金的概念与特点
私募股权投资基金的概念
私募股权投资( ),即以私募形式对非上市企业的股权或上市企业非公开交易的股权进行的投资。从广义上看,私募股权投资涵盖了企业首次公开发行(IPO)前各阶段(种子期、初创期、发展期、扩展期、成熟期和IPO前等)的权益投资;从狭义上看第1章私募股权:私募股权投资基金基本概述及分类,私募股权投资指的就是上市前融资,即针对已经进入成熟发展阶段并计划在较短时间内进行IPO的企业开展的股权投资。
私募股权投资属于私募基金的一种投资类型。根据投资对象的不同,私募投资基金可以分为以下三类,如图1-1所示。

图1-1 私募基金的投资类型
私募股权投资基金:投资对象为未上市企业的股权、上市企业未公开发行或交易的股票以及中国证监会规定的其他资产。
私募证券投资基金:投资对象为公开交易的股份有限公司的股票、债券、期货、期权、基金份额以及中国证监会规定的其他资产。
资产配置类私募基金:根据2016年中国证监会颁布的《公开募集证券投资基金运作指引第2号——基金中基金指引》,基金中基金(Fund of Funds,FOF)的操作定义为:基金资产中80%以上的份额用于投资经中国证监会依法核准或注册的基金。由此可见,与普通基金一般以股票、债券等有价证券为投资标的相比,FOF的主要投资标的为基金本身,而不直接投资于股权、股票或债券。
此外,由于主要投资对象为未上市企业的股权,因此从承担的投资风险以及获得的收益等级来看,私募股权投资基金属于一种成长型的投资产品;而从投资标的属性的角度来看,私募股权投资基金属于一种权益类投资产品。
私募股权投资基金的兴起与发展
在世界金融行业,私募股权投资基金兴起的时间并不长,却在世界投资领域尤其是并购领域扮演着重要角色。在欧美等国家,私募股权投资基金有二三十年的发展历史;在我国,私募股权投资基金仍然处于起步阶段。
私募股权投资基金的兴起与经济的高速发展密切相关。1984年,在私募股权投资基金兴起阶段,美国私募股权投资基金规模只有67亿美元;到2006年,这一数字增长到了4500亿美元,翻了66倍。2006年,美国私募股权投资基金筹集到的资金总额达到了1602亿美元私人股权基金的特点,首次超过美国纽约证券交易所通过发行股票募集到的资金总额,成为除商业银行、证券市场之外的又一条融资渠道。目前,北美已经成为全球私募股权投资基金的主要市场之一。根据提供的数据,2021年前三季度,北美地区1129只私募股权投资基金共募集了5435亿美元的资金,无论是基金数量还是募集金额都位列全球第一。
近十年来,我国经济飞速发展,已经成为仅次于美国的世界第二大经济体。在此形势下,私募股权投资基金也在我国快速崛起,为我国产业整合开辟了新渠道。2014年,我国开始实施私募股权投资基金备案制度。随着政策的不断规范,私募股权投资基金吸引了众多投资人的关注。2014—2020年,我国私募股权投资基金存量稳步增长,从8038.17亿元增长至98716.38亿元。截至2022年1月底,我国私募股权投资基金存续规模达到10.73万亿元。
近几年,私募证券投资基金也逐渐向私募股权投资基金以及创业投资基金等方向转移。根据中国证券投资基金业协会(以下简称中国基金业协会)公布的数据,截至2021年年底,我国私募基金总规模达到19.76万亿元,其中私募股权投资基金规模为10.51万亿元,而私募证券投资基金的规模为6.12万亿元;截至2021年年底,存续私募基金管理人共24610家,其中私募股权、创业投资基金管理人为15012家,而私募证券投资基金管理人为9069家。
私募股权投资基金的特点
与其他投资方式相比,私募股权投资基金在资金募集、投资方式、流动性、资金来源以及退出方式等方面均拥有自己的特点,如表1-1所示。
表1-1 私募股权投资基金的特点

续表

1.1.2 国内私募股权投资基金的发展历程
私募股权投资基金指的是从事私人股权投资的基金。私人股权即未经公开发行和交易的股权,主要包括两类:一是非上市公司的股权,二是上市公司未公开发行和交易的股权。因此,私募股权投资基金与一般的股权不同的是,其追求的并非股权的收益,而是通过股权转让(如并购、管理层收购以及上市等)的形式出售股权而获益。
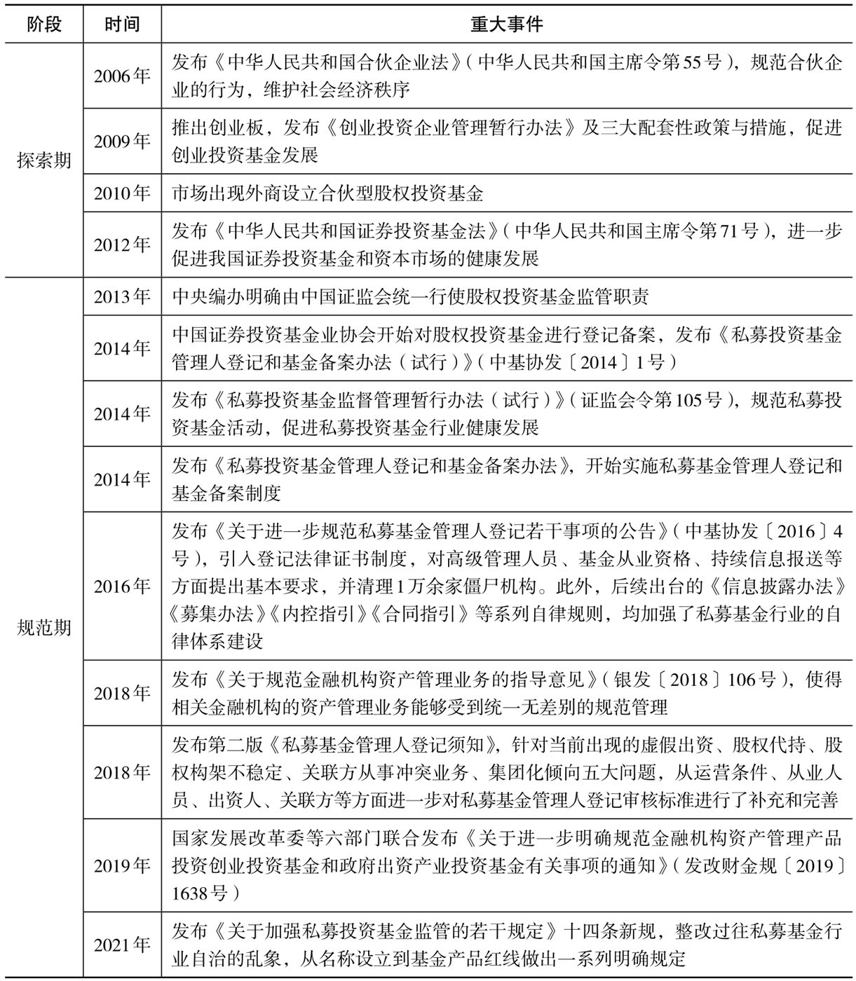
私募股权投资基金在我国的发展大致可以划分为3个时期:萌芽期、探索期、规范期,具体如表1-2所示。
表1-2 私募股权投资基金发展的3个阶段及重大事件

续表

随着我国经济的不断发展以及商业模式的不断创新,私募股权投资及风险/创业投资在我国的发展规模日益增大。私募股权投资基金的稳健发展对我国经济发展的促进作用日益凸显,其不仅能够支持科技创新、方便新兴企业融资,而且对创新资本的形成和产业结构的调整也大有裨益。
1.1.3 运作流程与关键要素
私募股权投资基金的运作流程,本质上就是通过一系列操作实现资本增值的过程。具体可以划分为4个环节,即募集、投资、管理和退出。每个环节的具体内容如表1-3所示。
表1-3 股权投资基金的运作流程

私募股权投资基金运作过程中的关键要素包括:基金规模及出资方式,基金的管理方式,基金的投资范围、投资策略和投资限制,基金的收益分配,具体内容如表1-4所示。
表1-4 私募股权投资基金运作的关键要素

续表

1.1.4 私募股权投资基金的主要参与主体
在私募股权投资基金的整个运作过程中,参与主体包括基金投资者、基金管理人、基金托管人、基金服务机构、监管机构及行业自律组织。其中,基金投资者、基金管理人与基金托管人共同构成了基金当事人。
由于基金投资者将自己拥有的资金投入私募股权投资基金后往往需要委托特定的基金管理人进行管理,所以基金投资者和基金管理人就成为私募股权投资基金的必然当事人。而私募股权投资基金需要托管,否则无法在中国基金业协会备案,无法正常经营,所以基金托管人也是基金当事人之一。
基金投资者
基金投资者即基金财产的所有者、股权投资基金的出资人、基金份额的持有者。在私募股权投资基金的运作过程中,基金投资者依据所持有的基金份额获得收益并承担相应的风险。
根据我国相关法律法规的要求,私募股权投资基金的投资者需要具备一定的风险识别能力和风险承担能力。常见的基金投资者主要包括:个人投资者,具备一定实力的工商企业、母基金、金融机构、社会公益基金、主权财富基金、社会保障基金、企业年金以及政府引导基金等。
私募股权投资基金的投资者拥有的权利如下所示:
分享基金财产收益;
参与分配清算后的剩余基金财产;
依法转让其持有的基金份额;
按照规定要求召开基金投资者会议;
对基金投资者会议审议事项行使表决权;
查阅或者复制公开披露的基金信息资料;
对基金管理人或基金服务机构损害其合法权益的行为依法提起诉讼;
享有合同约定的其他权利。
基金管理人
在私募股权投资基金的运作过程中,基金投资者往往需要将个体持有的基金交给特定的基金管理人管理。所以,基金管理人就是私募股权投资基金的募集者和负责人。根据合同的约定,基金管理人需要对基金财产的投资运作过程负责,需要尽可能地提高基金收益并控制投资风险,保证基金投资者的利益最大化。
由此不难发现,基金管理人在私募股权投资基金的运作过程中具有核心作用。基金产品的设计、基金份额的销售和备案以及基金财产的管理等都需要基金管理人负责,在某些情况下也可以委托相关的服务机构负责。
基金管理人需要承担的职责如下所示:
基于相关规定和约定,运用基金资产投资并管理基金资产;

及时、足额地向基金持有人支付基金所得收益;
编制基金财务报告,及时进行公告,并向证监会报告;
计算并公告基金资产净值及每一基金单位资产净值;
对基金相关账册进行长期保管;
基于相关规定和约定的其他职责。
基金托管人
在私募股权投资基金的运作过程中,基金托管人具有独特的价值。例如,基金托管人往往是独立的第三方,可以发挥监督作用,避免基金管理人将基金财产挪为他用,保障基金财产的安全;监督基金管理人对基金财产的投资运作过程,进一步确保基金投资者的利益不受损害;在私募股权投资基金运作的全流程中进行净值计算等操作,减少基金核算过程中的误差。
基金托管人需要履行的职责如下所示:
开设基金财产的资金账户;
安全保管基金财产;
及时办理资金清算、交割事宜;
监督基金管理人的投资运作;
办理与基金托管业务活动有关的信息披露事项。
1.1.5 私募股权投资基金的市场服务机构
私募股权投资基金的市场服务机构主要包括基金财产保管机构、基金销售机构、基金份额登记机构、律师事务所和会计师事务所等。
基金财产保管机构
私募股权投资基金的投资者在将个人所持有的基金交给特定的基金管理人管理后,往往需要与基金管理人就基金是否托管等事项进行约定。
如果根据基金投资者与基金管理人约定,需要对基金进行托管,那么由基金管理人和基金托管人同时承担基金托管责任。此外,基金财产保管机构还拥有第二重身份,即基金管理人的代理人。如果不需要对基金进行托管,那么基金管理人则需要另外聘请基金财产保管机构,以尽可能确保相关基金的财产安全。
基金销售机构
从资金募集的方式来区分,私募股权投资基金可以分为委托募集和自行募集。委托募集就是由基金管理人选择第三方机构进行资金募集,在这种募集方式中,被委托的第三方机构即基金销售机构。自行募集就是由基金管理人负责资金的募集和管理。
一般来说,基金销售机构的服务内容主要包括发售基金份额、办理基金份额的认缴及退出、为基金管理人推介基金等。常见的基金销售机构包括独立基金销售机构、证券投资咨询机构、保险机构、期货公司、证券公司以及商业银行等。
基金销售机构在提供服务的过程中应做到以下几点:
将基金管理人的基金募集材料及时完整地提供给潜在基金投资者;
全面如实地披露投资风险及可能的投资损失;
不得对募集基金的信息进行误导性陈述;
不得隐瞒与募集基金相关的重要信息。
基金份额登记机构
基金份额登记既可以由基金管理人负责办理,也可以由基金管理人委托第三方机构进行办理,委托的第三方机构就是基金份额登记机构。基金份额登记机构是对基金账户进行保管的机构,能够提供的主要服务是对对应账户基金份额的登记、保管、结算等。
基金份额登记机构的具体服务内容如下所示:
建立并管理投资者的基金账户;
负责基金份额的登记及资金结算;
基金交易确认;
代理发放红利;
保管投资者名册。
律师事务所
作为一种投资行为,私募股权投资基金运作的各个阶段会涉及与法律法规相关的问题,在这种情况下,律师事务所要履行以下职责,如表1-5所示。
表1-5 律师事务所的职责

会计师事务所
会计师事务所,就是基于基金管理人的委托,为相关的私募股权投资基金提供估值、内部控制咨询、税务咨询、财务会计咨询、财务和税务尽职调查以及审计等相关专业服务的第三方机构。
在提供服务的过程中,会计师事务所一方面需要遵守与审计准则及职业道德规范相关的要求,另一方面要按照与基金管理人或其他委托方签订的协议处理事务。此外私人股权基金的特点,会计师事务所应该协助基金投资者参与筛选承办基金审计业务的审计机构,并辅助其从基金管理人处实时了解基金审计机构的委任情况。
1.1.6 私募股权投资基金在经济发展中的重要作用
资本市场作为现代市场经济的重要组成部分,其内容的丰富和完善能够推动我国整体经济及企业的快速发展。目前,在我国的金融市场上,私募股权投资基金已经成为一股关键力量,在我国经济发展的多个方面已经发挥出不容忽视的重要作用。
解决中小微企业融资难问题
长期以来,融资难一直是困扰中小微企业发展的主要问题之一。与大型企业相比,中小微企业融资时不仅面临严重的信息不对称,更需要进行阶段性融资,创业成功的不确定性较高,而且科技型中小微企业的无形资产占比较高。所以在面对传统的融资渠道时,中小微企业的融资需求便极难获得满足。
不同于传统资本市场准入门槛高的特点,私募股权投资基金能够实现风险与收益的匹配,其分阶段投资契合中小微企业的发展特点,而且投后监督和增值服务也可以有效提高中小微企业创业的成功率。
优化金融行业结构,促进经济增长
在传统的资本市场中,企业募集资金的方式比较单一,这主要是因为企业发展急需的资金来源单一,使得企业不得不以高成本的方法引进外资。而单一的募资方式不仅不利于企业做大做强、容易增加商业银行的经营风险,而且降低了全社会资金的利用率。
私募股权投资基金能够扩大直接融资的比例,为企业筹集资金创造良好的融资环境;起到将储蓄资金转化为生产资金的作用,有利于生产力的提高和国民经济的发展;能够有效分流储蓄资金,降低金融行业系统性风险。
推动公司治理结构的完善
私募股权投资基金可以帮助企业改善股东结构,同时建立起有利于上市的治理结构、监管体系、法律框架和财务制度。
私募股权投资基金作为一种重要的市场约束力量,可以弥补政府监管的不足。主要投资者可以通过聘请较高水平的中介机构、定向聘请有经验的高管人员、派出董事、协议约定等方式参与公司治理,在这种情况下,私募股权投资基金作为一种市场监督力量,在内部治理结构和内控机制方面为后期的企业上市创造良好的条件,对我国资本市场的发展有着基础性的作用和长远性的示范意义。
有利于促进科技创新
创投基金与科技行业的契合,使得私募股权投资基金能够很好地支持科技行业的发展。
研究表明,创业投资基金支持的科技企业,其产品从研发到上市销售所花的时间第1章私募股权:私募股权投资基金基本概述及分类,明显短于一般企业的平均水平。另外,以单位资本投资产出的专利数量进行衡量,创投基金对科技创新的贡献力度远超其他社会资本。
推动社会责任投资、实现可持续发展
ESG(, and )是除基本面之外,考虑社会、环境、公司治理等因素的一种投资方式。
由于新冠疫情在全球蔓延,世界经济急需“绿色复苏”,实现可持续发展成为全球主流,ESG投资策略也受到了越来越多的关注。此外,养老金等中长线资金持续入市成为推动国内ESG发展的重要力量。而且,相较于同类企业,具有较高ESG水平的上市公司盈利能力更强、风险更低。
