中银基金新动作!中证全指自由现金流ETF联接基金了解下?
中银基金新动作!中证全指自由现金流ETF联接基金了解下?中国ETF市场正式迈入5万亿时代,截至2025年8月25日,ETF总规模达到5.07万亿元,规模增长显...
中银基金新动作!中证全指自由现金流ETF联接基金了解下?中国ETF市场正式迈入5万亿时代,截至2025年8月25日,ETF总规模达到5.07万亿元,规模增长显...
平安游戏获十大新锐企业奖,金融与游戏融合前景可期随着国内移动游戏市场的不断繁荣,不同行业间的联动与融合逐步成为新的市场趋势。在今年于博鳌举行的中国游戏产业年会...
6月6日工银理财发布六款新产品,与多家同业签合作协议6月6日,工银理财在北京发布六款新产品,并与多家金融同业签署战略合作协议。(摄影/本报记者车亮)中证...
专访瑞联财智创始人徐忠祥:海外对冲基金自营基金率先入市,国际大型资管机构青睐“A股慢牛市”随着中国出台一系列超预期、大力度的金融财政刺激举措引发A股持续回升,...
10月10日晚汇金增持四大行股票,未来12个月还将继续增持拟在未来12个月内继续在二级市场增持这四大行股份10月10日晚汇金增持的股票,中国工商银行、中国农...
沪深300ETF基金(159330)值得买吗?看看它的代码和近期表现12月10日,沪深基金()收盘跌0.14%,成交额1879.51万元。沪深基金()成立于...
青岛崂山交银村镇银行9%股权挂牌转让,转让底价2070万元!2024年上半年净利润现亏损青岛产权交易所官网显示,青岛崂山交银村镇银行股份有限公司(下称“崂山交...
安邦近两月8次增持民生银行:累计浮盈超20亿,低位抢筹显布局安邦近两月8次增持民生银行累计浮盈20.42亿安邦保险集团再次耗资15亿元增持民生银行。根据港...
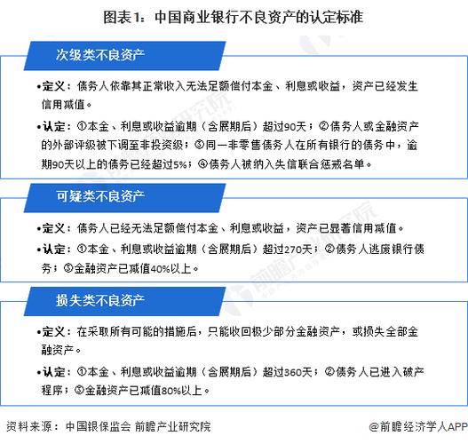
坏账银行处置不良资产有独特经验坏账银行处置不良资产有独特经验,温州新增地方资产管理公司获批,温州新增地方资产管理公司获批被称为“坏账银行”的资产管理公司(AM...
证监会新政激活A股IPO改革八大关键词,招行137亿大宗交易揭秘新浪财经客户端:证监会新政激活A股IPO改革八大关键词大智慧阿思达克通讯社1...
温家宝言论提振股市信心,沪深A股大幅上涨,未来走势仍有变数?在国务院总理温家宝发出“提振股市信心”的言论之后,沪深A股昨日开盘后大幅上涨,当日深成指涨3...
今日收评:大盘小幅高开延续反弹,沪指涨1.56%收复短期均线今日收评:大盘今日小幅高开延续近日反弹态势,早盘国金证券涨停一度带动券商板块强势,保险、银行、...
10月21日建设银行股价连续10天上涨10月21日建设银行股价连续10天上涨,涨幅8.02%,涨幅8.02%10月21日,建设银行涨0.43%,截至发稿,报9...
16日早盘:沪指深成指低开高走,创业板指盘中巨震16日早盘,两市低开16日早盘:沪指深成指低开高走,创业板指盘中巨震,沪指跌1.24%,深成指跌1.39%,创...
负面传言笼罩南京银行股价连跌,市值蒸发百亿负面传言仍在影响着南京银行。7月7日收盘,南京银行股价再跌0.3%,收于9.98元/股。相较于6月29日收盘价,被...